Home > News > Quality flowchart…

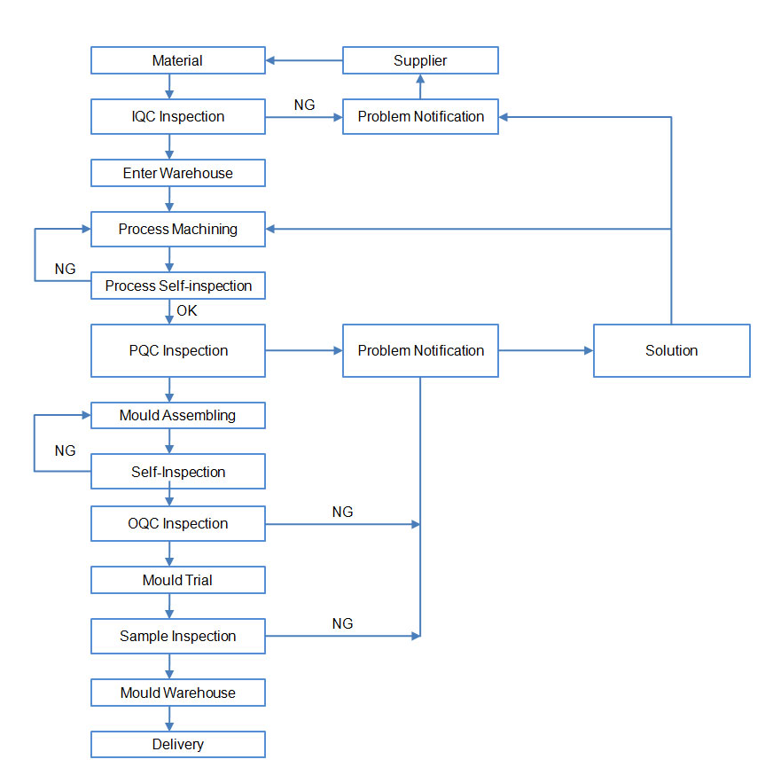
Quality flowchart

PREVIOUS:Equipment List No next

News

Contact Us

Name: Kevin Chen

Mobile:+86-13711980020

Tel:0769-88007817

E-mail:kevin@gokom-mould.com

Add:NO. 96 Jinghai Middle Road, Shatou Community, ChangAn Town, Dongguan City, GuangDong Province, China.